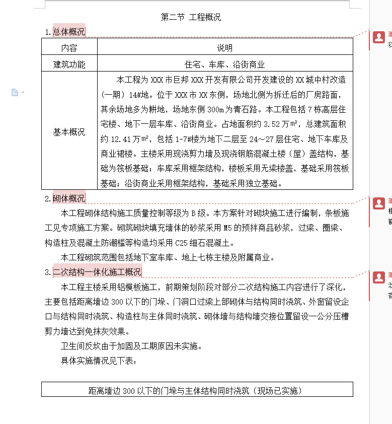
本工程为XXX市巨邦XXX开发有限公司开发建设的XX城中村改造(一期)14#地。位于XXX市XX东侧,场地北侧为拆迁后的厂房路面,其余场地多为耕地,场地东侧300m为青石路。本工程包括7栋高层住宅楼、地下一层车库、沿街商业。占地面积约3.52万㎡,总建筑面积约12.41万㎡,包括1-7#楼为地下二层至24~27层住宅、地下车库及商业裙楼。主楼采用现浇剪力墙及现浇钢筋混凝土楼(屋)盖结构,基础为筏板基础;车库采用框架结构,楼板采用无梁楼盖,基础采用筏板基础;沿街商业采用框架结构,基础采用独立基础。
本工程砌体结构施工质量控制等级为B级。本方案针对砌块施工进行编制,条板施工见专项施工方案。砌筑砌块填充墙体的砂浆采用M5的预拌商品砂浆,过梁、圈梁、构造柱及混凝土防潮槛等构造均采用C25细石混凝土。
本工程砌筑范围包括地下室车库、地上七栋主楼及附属商业。







