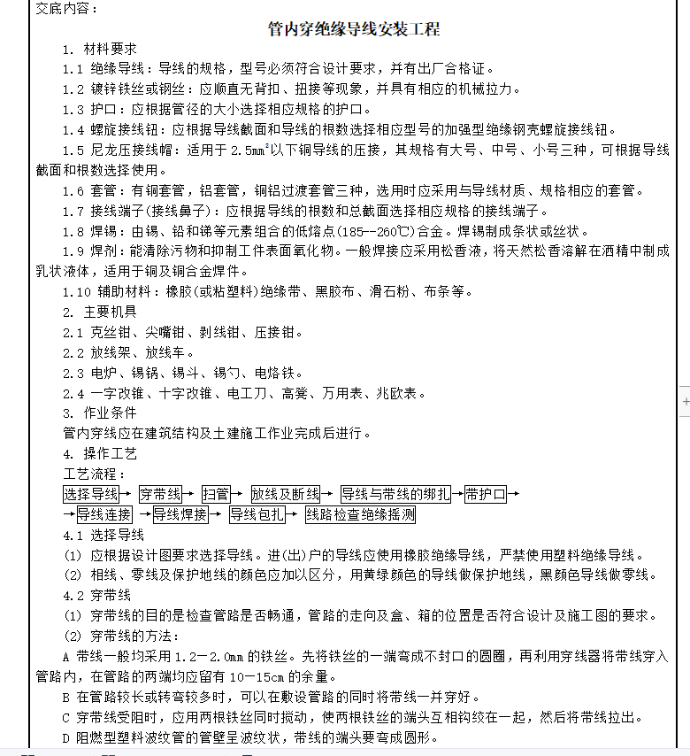
穿带线的方法:A 带线一般均采用1.2—2.0mm的铁丝。先将铁丝的一端弯成不封口的圆圈,再利用穿线器将带线穿入管路内,在管路的两端均应留有10—15cm的余量。B 在管路较长或转弯较多时,可以在敷设管路的同时将带线一并穿好。C 穿带线受阻时,应用两根铁丝同时搅动,使两根铁丝的端头互相钩绞在一起,然后将带线拉出。D 阻燃型塑料波纹管的管壁呈波纹状,带线的端头要弯成圆形。
(1)当导线根数较少时,例如二至三根导线,可将导线前端的绝缘层削去,然后将线芯直接插入带线的
盘圈内并折回压实,绑扎牢固。使绑扎处形成一一个平滑的锥形过渡部位。
(2)当导线根数较多或导线截面较大时,可将导线前端的绝缘层削去,然后将线芯斜错排列在带线上,
用绑线缠绕绑扎牢固。使绑扎接头处形成一个平滑的锥形过渡部位,便于穿线。







