首页
论文
毕业
图纸
知识
方案
全部
建筑
结构
水利
园林
建筑
建筑图纸
建筑方案
毕业设计
别墅图纸
结构
结构图纸
结构方案
毕业设计
水利
水利图纸
水保方案
设计报告
路桥工程
园林工程
CAD教程
注册考试
岩土工程
电气工程
工程造价
给水排水
暖通空调
环境保护
建筑安全
工程知识
学术论文
天正教程
学习报告
监理工程
装修工程
测绘工程
3D模型
毕业设计
您当前位置:
首页
»
工程造价
»
工程实例
三层框架结构办公楼清单计价实例(含图纸)
资料等级:
授权方式:
资料共享
发布时间:
2021-12-17 17:22:22
资料类型:
RAR
资料大小:
920 KB
资料分类:
工程造价
运行环境:
WinXp,Win2003,WinVista,Win ;
解压密码:
civilcn.com
软件介绍
充值VIP
下载帮助
下载地址
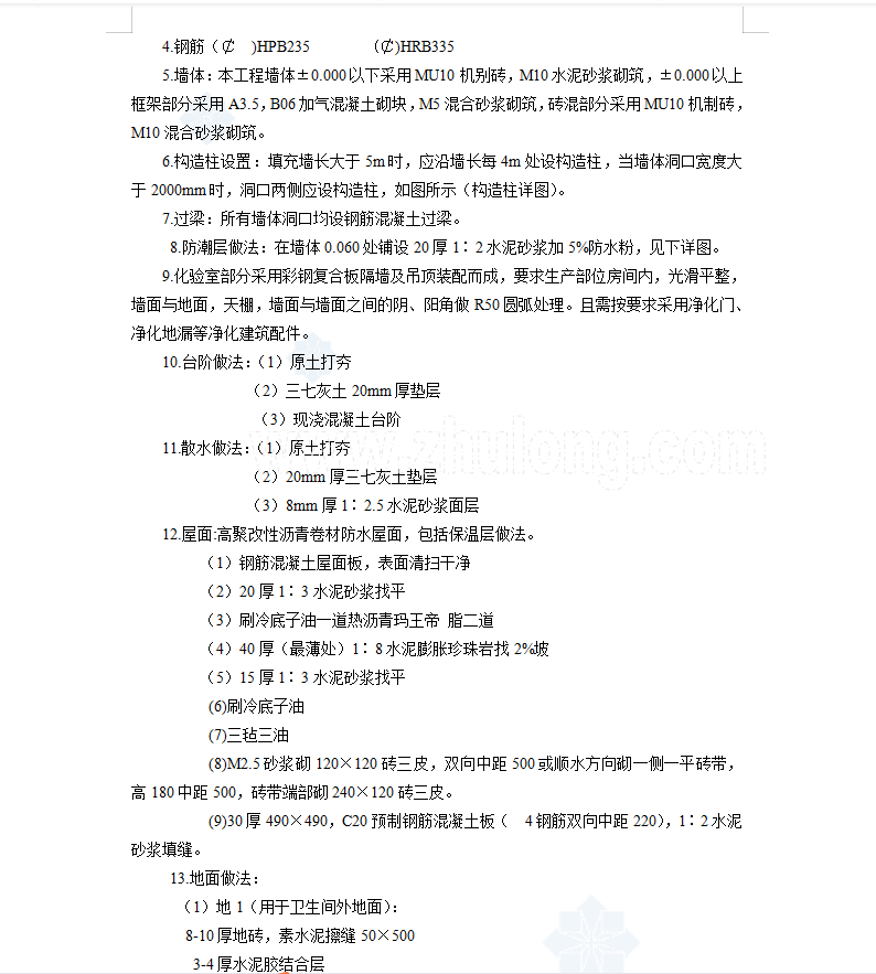
该工程为一制药厂生产车间及办公大数,共三层,请根据以上说明及所附图纸,按甲方提供清单工程量,乙方核对工程量组清单单价的方法,对该工程工程量及所需建筑安装工程费进行计算汇总,得出定额单价汇总表、清单单价分析表及清单单价汇总表等工作。
软件截图
下载地址
充值VIP
下载帮助
立即下载
土木工程网提醒您:本资料下载权限为
(普通会员)
点击进入下载三层框架结构办公楼清单计价实例(含图纸)
(需要3积分)
推荐下载
培训
关于工程造价费用组成及解释说明 32P
软件
广联达土建算量软件高频问题总结
实例
土建工程量计算规则及方法技巧 65P
清单
清单计价定额说明 636P
方案
建设项目工程总承包合同 179P
毕业
酒店基于BIM进行工程量清单编制毕业设计(含
相关下载
长途电信枢纽楼结构工程施工技术总结PDF 14p
十八层办公大楼工程监理月报(PDF格式) 4P
办公楼工程施工组织设计 95P
办公楼工程施工组织设计方案 3p
某办公楼工程施工组织设计方案 134P
综合办公楼工程施工组织设计方案 56P
某单位办公楼工程施工组织设计方案 24P
办公楼工程施工组织设计方案 23P
评论
网友评论仅供网友表达个人看法,并不表明土木工程网同意其观点或证实其描述!
验证码:
热门标签
工程造价
毕业设计
造价论文
招投标方案
定额清单
工程实例
造价软件
造价培训
预算造价
工程造价知识
热门图纸
毕业设计
水利图纸
水库单层管理房施工图纸
建筑图纸
某小区四层单元式住宅楼建筑施工图纸
结构图纸
二层砖混结构办公楼加固施工图
园林图纸
园林水景平台施工图纸
暖通图纸
水土保持专项设计 73P
路桥图纸
交通标志大全CAD素材
给排水
厂房室外给排水管综施工图纸(含建筑结构水电暖)
电气图纸
某职业技术学校宿舍楼食堂电气施工图纸
水利毕业
水利枢纽工程设计堆石坝方案毕业设计(PDF格式)
建筑毕业
某六层框架住宅楼毕业设计(含图纸、计算书、任务
结构毕业
六层住宅楼毕业设计(含图纸、计算书)
园林毕业
某住宅楼施工图预算毕业设计 58P
暖通毕业
暖通空调毕业设计计算书
路桥毕业
装配式预应力混凝土简支T梁课程设计
给排水
城镇污水处理厂毕业设计(论文、计算、图纸)
电气毕业
某小区四层单元式住宅楼建筑施工图纸
住宅小区工程量清单与招标控制价编制毕业设
六层住宅楼工程招标控制价编制毕业设计(含
七层办公楼毕业设计含计算书及图纸
六层综合办公楼毕业设计含计算书及图纸
热点论文
工程知识
建筑论文
3月1日起执行:住建部制定新版《工程保函示范文本
结构论文
装配式建筑从生产到施工,图文解析!
水利论文
如何高效节水灌溉
园林论文
史上最全景观植物配置表,建议收藏!
路桥论文
最新99份道路、桥梁、轨道、隧道施工组织设计汇总
电气论文
最新50份水电安装工程施工方案、施工组织设计整理
造价论文
7月1日后,工程造价咨询资质在全国范围内正式取消
CAD教程
AutoCAD2022简体中文版安装教程
施工知识
施工进度计划编制的9个问题
建筑知识
机场场道工程专业承包企业资质等级标准
造价知识
CQZF、CQBF、CQCF、CQTF是什么文件以及新点招标文
结构知识
浮重度、有效重度的区别是什么呢?
电气知识
8个你一定要知道的配电箱的要点
安全文明
十条建筑工地疫情防控要点
市政知识
道路常见试验检测方法
合同知识
工程劳务分包合同最新模板
互动交流
微信扫码关注公众号
获取更多土木资讯